Title: Synergistic electrode design for efficient CO2 electrolysis to multicarbon products at elevated temperatures
Authors: Lang Hu, Yun Yang, Jiamin Wang, Dongao Zhang, Jingya Huang, Yuqi Zhang, Xiaodong Yi*, Guoxiong Wang*, Zhou Chen*
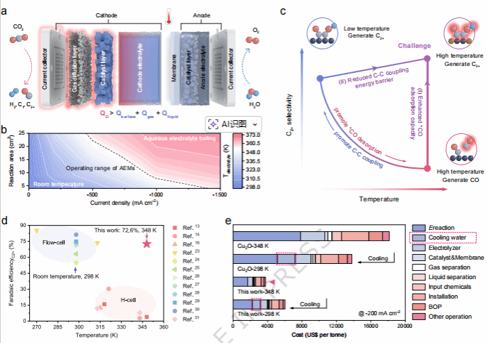
Abstract: Electrocatalytic CO2 reduction reaction (CO2RR) technology holds significant industrial potential. However, when faced with elevated-temperature environments caused by industrial-scale operations, the fundamental understanding of temperature-dependent CO2RR behavior in flow cells remains elusive. This study points out that elevated-temperature operation (>333 K) presents both challenges and opportunities for multi-carbon (C2+) production. While elevated temperature enhances reaction kinetics and reduces thermodynamic energy barriers, it simultaneously induces reconstruction of Cu-based catalyst, accelerates gas diffusion electrode flooding, and promotes *CO desorption together with hydrogen evolution reaction, collectively suppressing C2+ product formation and compromising long-term reactor stability. Through rational design of hydrophobic-enhanced Pd-Cu2O/polytetrafluoroethylene (PTFE)/Ag tandem electrodes, we overcome these challenges. Leveraging thermal reduced C-C coupling barriers, the optimized electrode achieves >70% Faradaic efficiency of C2+ across industrially relevant current densities (200-1000 mA cm-2) at 348 K. This strategy converts elevated temperature adversity into a kinetic and thermodynamic advantage, boosting C2+ cathodic energy efficiency by 1.3 times compared to ambient operation, establishing a promising paradigm for industrially viable CO2 electrolysis.

Full-Link: https://www.nature.com/articles/s41467-026-69506-w