近日,我院傅钢教授课题组在电催化还原CO2机理研究方面取得进展。相关成果以“Resolving Sequential Electron-Proton Transfer Kinetics for Electrochemical CO2 Reduction at the Cu(100)/H2O Interface via a Quantum-Classical Framework”为题,发表于Chemical Science(DOI: 10.1039/D5SC07385E)。
电化学界面处的电子转移(electron transfer, ET)与质子转移(proton transfer, PT)过程是决定电催化能量转换与物质转化效率的关键步骤。在 CO2电还原反应(CO2RR)中,初始电子-质子转移往往主导后续反应路径的选择与产物分布。由于电子、质子及溶剂自由度之间存在强耦合,界面反应机理,尤其是电子与质子转移究竟以协同耦合(concerted PCET)方式还是分步电子-质子转移(sequential ET-PT)进行,仍然存在广泛争议。
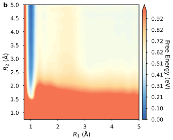
针对这一挑战,课题组通过构建量子-经典多尺度模拟框架,在保持电子与质子量子力学精度的同时,通过广义朗之万方程描述溶剂动态与反应动力学的耦合。研究融合约束密度泛函理论、机器学习势加速分子动力学、非绝热质子耦合电子转移理论与Grote-Hynes理论,既保留了电子质子振动耦合等量子效应,又显性考虑了溶剂动态涨落对反应坐标的调制,突破马尔可夫近似。基于该框架对Cu(100)/H2O界面CO2还原路径的定量解析显示,在零电荷电势下,分步电子转移-质子转移路径的速率显著快于协同路径,从动力学层面阐明了该界面的优选反应时序。该工作展示了将量子电子结构方法、机器学习势与非绝热速率理论深度融合的潜力,对深入理解电化学界面反应机制具有重要意义。



CO2在Cu(100)表面电还原的非绝热自由能面理论模拟结果
该论文第一作者为2024级博士研究生杨云,研究工作在傅钢教授指导下完成。研究得到国家重点研发计划(2022YFA1504601)和国家自然科学基金(22372134、22572165)资助。计算资源由嘉庚创新实验室超算中心提供。
论文链接:https://doi.org/10.1039/D5SC07385E